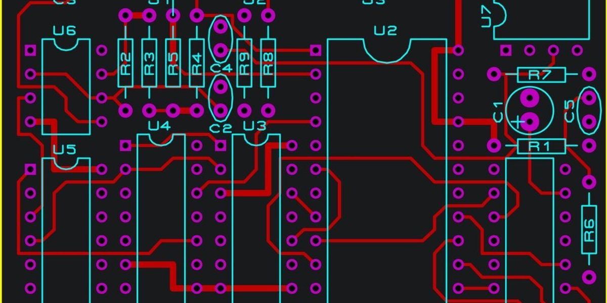
Buy Diycart Echo MIC Circuit Microphone Preamp with Kit: Perfect for Audio Enthusiasts! Mic preamp with echo circuit